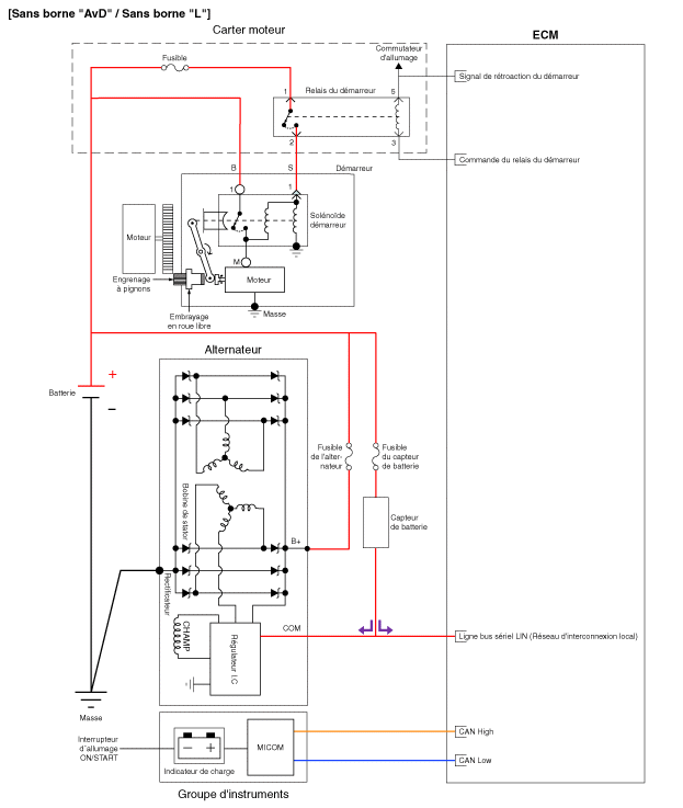
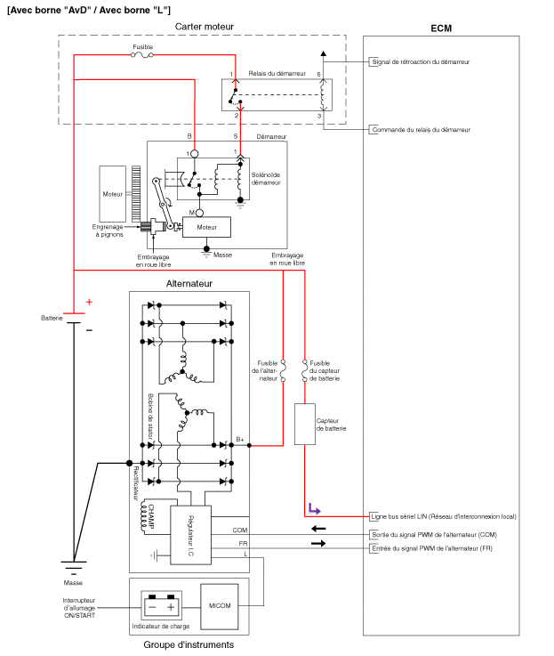
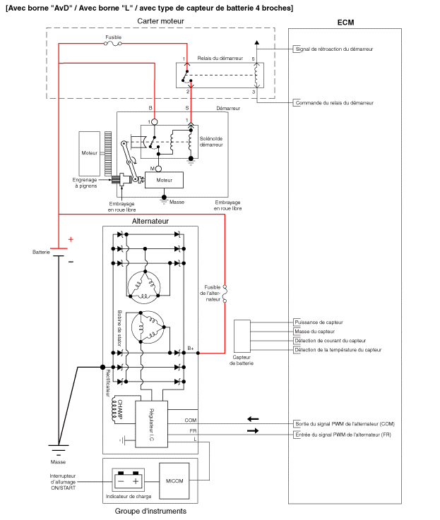
| Schéma du circuit |



Description et fonctionnement
Procédures de réparationFeu de croisement (volant à droite)
Basé sur un écran de 10 m
1. Allumez les feux de croisement sans vous installer dans le véhicule.
2. La ligne d'intersection doit être alignée sur celle de l'image.
3. Lorsque vous orientez les feux de croisement, réglez l'orientation
verticale après avoir réglé l'ori ...
Témoin d'anomalie du système de surveillance de la pression des pneus (TPMS)
L'indicateur de dysfonctionnement du TPMS va rester allumé après avoir
clignoté pendant environ une minute en cas de défaillance du système de contrôle
de la pression des pneus.
Nous vous conseillons de faire vérifier le système par un concessionnaire
HYUNDAI agréé afin de dé ...